9月15日,伟德国际1946举办第八届研究生项目式实践课程项目展暨竞赛活动。公司经理杜朝辉、副经理李玉阳、宁波智能技术研究院经理柯宏伟、公司任课教师、2022级课程员工以及2023级研究生新生等600余人参加了活动。

杜朝辉表示,公司自2013年起将“项目式”教学模式引入研究生实践课程,开设《复杂系统的设计与实践》课程,提升专业学位研究生的系统设计能力、工程实践能力、创新思维能力和沟通表达能力,取得了显著成效,公司将继续以培养创新人才为目标,打造具有公司特色的育人平台,提高专业学位研究生办学质量。

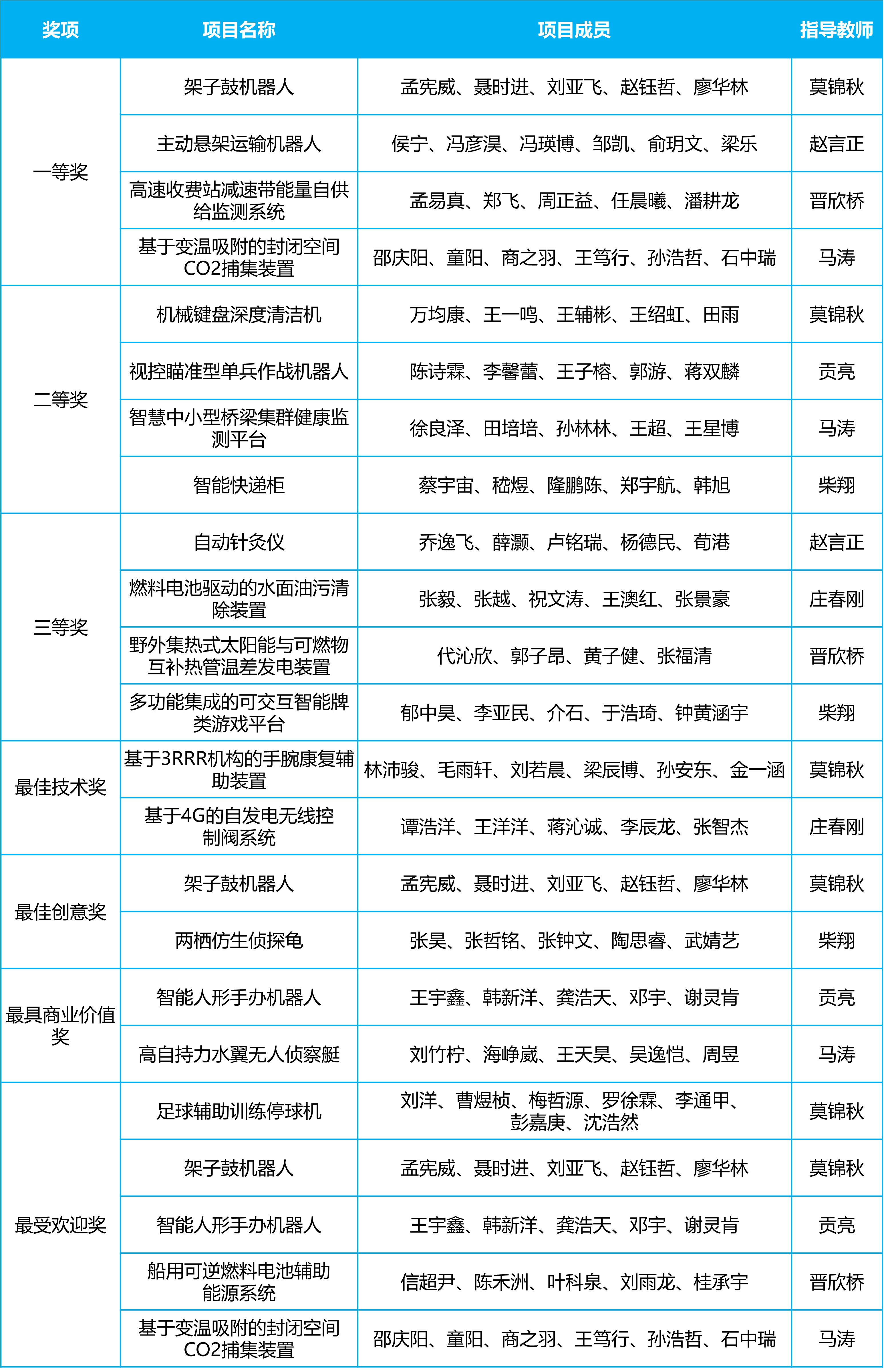
课程教研组负责人马涛介绍了课程组织情况和项目展安排。本次共有48个课程项目参展,按照“工业应用”、“智能产品”、“生活创意”和“便捷服务”四个主题分类,并设置一、二、三等奖以及“最佳技术奖”、“最佳创意奖”、“最具商业价值奖”和“最受欢迎奖”四类单项奖。

经校内外专家评审和研究生新生投票,评选出一等奖4项、二等奖4项、三等奖4项,最佳技术奖2项、最佳创意奖2项、最具商业价值奖2项、最受欢迎奖5项。

柯宏伟表示此次项目展充分展现了公司专业学位研究生们的创新意识、设计水平和实践能力,宁波智能技术研究院将积极对有志投身创新创业的员工,提供全方位指导和支持。

李玉阳指出公司以课程项目为起点,培养员工解决工程问题和转化创新成果的能力,本次项目展将专业学位研究生的创意传递给企业及新生,希望学子们将所学知识用活用好,在未来的职业生涯中勇于承担责任,为推动行业进步贡献力量。
全日制专业学位研究生项目式实践课程《复杂系统的设计与实践》自2013年起正式施行至今,逐渐完善教学大纲、扩大实践平台、建强团队队伍,显著提升了专业学位研究生的工程实践能力。后续公司将持续融入创新创业教育,推进课程教学改革,进一步培养员工的创新源动力及创业意识,探索创新创业教育与专业教育的深度融合,提升专业学位研究生教育办学水平。
附:获奖名单

附:一等奖作品展示




