课程项目展示

项目展示

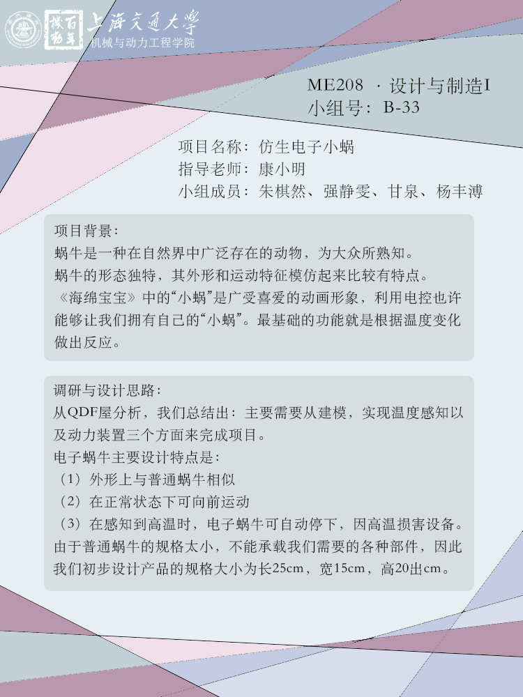
B-33仿生电子小蜗

指导教师:康小明 项目成员:朱棋然、强静雯、甘泉、杨丰溥

项目海报

项目简介

项目概述

本组项目主要运用《设计与制造》所学内容,结合工程机械结构设计以及仿生机械设计。以大自然中黏糊的小生物蜗牛为研究对象,通过观察蜗牛的一些特性,比如:它们能够对于外界不同温度的不同应激反应,能够通过两个触角就能够与外界温度湿度亮度产生互动,以及它们独特的行动方式。同时结合经典动画片《海绵宝宝》中的角色“小蜗”,由上述这些为灵感,希望通过3D建模,部件组装等过程设计出一个可控的但也能体现其生命力的电子仿生蜗牛。


项目目标

首先“电子小蜗”可以实现一些人想养蜗牛,但是由于蜗牛太小以及太难养等缺点的需求。同时,可以作为一种益智玩具,帮助儿童了解机械蜗牛的构造,如何运动,以及蜗牛的一些其他特性。

其次,开发组员想象力和创造力,并将我们在课堂中所学的各种书本上的理论方法运用于实践中,在实际项目制作过程中,加深我们对知识的理解和运用,锻炼自己的建模能力和发现问题和解决实际问题的能力。锻炼我们团队在进行项目制作中的分工协作,处理实际问题的能力和团队合作能力。


项目成果

由于疫情的影响,我们不能得到组装机械所需要的各种材料,最终只能通过3D建模来展示我们的项目。我们最终的方案是蠕动以及通过灯光反映温度变化。而电子小蜗的主要运动机制如下:由马达通过蜗轮蜗杆传动,驱动连杆以及其上的插销旋转,使得内侧的两块板件(蜗牛身体部分)与外侧的两块板件(蜗牛外壳部分)做相对的前后运动,而由于前后两个单向锁止构件的存在,内侧和外侧的板件均只能够向前运动,内侧板件被往前推,外侧板件被往前拉,最终达到电子蜗牛整体向前运动的效果。


Copyright © 2020 伟德国际1946设计与制造I 版权所有